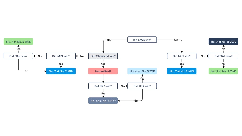
CHART: Here is every scenario for the Tribe

September 27th, 2020

Want a quick way to break down all the Indians' potential scenarios for the final day of the 2020 regular season? Check out this flow chart.